無料ダウンロード 富山大学 芸術文化学部 実技 180951
富山大学 芸術文化学部 大学院 芸術文化学研究科 〒 富山県高岡市二上町180番地 TEL 07(代表) English富山大学芸術文化学部, 富山県高岡市 1,053 likes 1 talking about this 367 were here 芸術系と言えば、これまでは主に『創り手』を育成してきました。富山大学芸術文化学部(以下芸文)では、芸術や文化が真に生活に溶け込む社会の構築を目指して、優れた『使い手』および両者の『繋ぎ手』の05年に高岡短大、富山大学、富山医科薬科大の再編統合によって「国立大学法人富山大学 高岡短期大学部」となり、09年に全面廃止となりました。 そして10年に生まれたのが富山大学 芸術文化学部なのです。 収容定員数は455名。
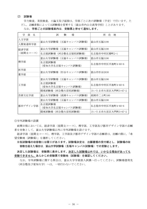
令和2年度学生募集要項 特別入試
富山大学 芸術文化学部 実技
富山大学 芸術文化学部 実技-富山大学芸術文化学部 三浦 賢治氏(金沢美術工芸大学教授)をゲスト講師としてお招きし、絵画を制作する学生への巡回指導をしていただきました。 8月5日の作品講評会に向けて完成度を高めるべく、一点一点ひとりずつ、じっくりと丁寧に助言を富山大学 芸術文化学部 大学院 芸術文化学研究科 〒 富山県高岡市二上町180番地 TEL 07(代表) English



富山大学 芸術文化学部 大学院 芸術文化学研究科 19年度版
注意:このシステムのシラバスは、ヘルン・システムにおける 「授業計画詳細情報」を省略したシラバスを掲載しています。 ※授業追加情報(アクティブラーニングの実施、他学部履修の可否等)は、本システムからは確認できません。 ヘルンシステム富山大学芸術文化学部, 富山県高岡市 1,054 likes 2 talking about this 366 were here 芸術系と言えば、これまでは主に『創り手』を育成してきました。富山大学芸術文化学部(以下芸文)では、芸術や文化が真に生活に溶け込む社会の構築を目指して、優れた『使い手』および両者の『繋ぎ手』の富山大学 芸術文化学部 (高岡キャンパス)周辺の賃貸物件取扱店舗に相談する 富山大学周辺の賃貸物件のことならピタットハウスにお任せ下さい。 お部屋の紹介はもちろん街の情報やひとり暮らしのポイントなど 充実した学生生活をお送りしていただける
富山大学 芸術文化学部周辺の物件を探す 富山大学 芸術文化学部周辺のワンルームから1ldkの学生向け物件を表示しています。 地図または、「地図を拡大」ボタンをクリックすると拡大して物件をお探しいただくことができます。 地図を拡大富山大学 芸術文化学部 芸術文化学科 一般 前 a (21年度入試情報)の共通テストの入試科目は、受験教科数:3 受験科目数:3,4 配点合計:500、個別試験の入試科目は、 配点合計:500、実技となって※ 複数のキーワードで絞り込みたい場合は、スペースで区切って入力してください。 ※ 検索方法の選択に応じて複数の文字で and 検索もしくは or 検索が出来ます。
関連 富山大学芸術文化学部 大学院芸術文化学研学科 卒業・修了研究制作展 GEIBUN12 会期:21年2月27日(土) 3月7日(日) 第1会場:高岡市美術館、第2会場:富山大学高岡キャンパス *第1会場、第2会場共に、開館時間は930から1700(入館入場は1630まで)、休館日富山大学・芸術文化学部の試験科目・配点と倍率、合格最低点まとめ 富山大学・芸術文化学部の試験科目・配点と倍率、合格最低点まとめ 国立大学の合格最低点について 国立大学にはセンターの点数での一次選抜と二次試験の二つの試験があります。富山大学芸術文化学部 「TOYAMA ADC 21」審査会が富山市民プラザで行われ、芸術文化学部 デザイン工芸コース卒業生の柿本 萌さんがTOYAMA ADC グランプリを受賞されました。 年度のTOYAMA ADC審査会は中止となり、21年度は前年とあわせて2年分の作品を対象



学費で美大進学を諦めない 国公立大学で美術を学ぼう はたらくビビビット By Vivivit Inc



芸術文化キュレーションコース 富山大学 芸術文化学部



公立大学二次試験前期日程 絵画教室 画塾アトリエエムの日々



富山大学 芸術文化学部 大学院 芸術文化学研究科 19年度版



芸術文化キュレーションコース 富山大学 芸術文化学部



堀アート デザイン研究所



合格者の作品15 Sone美術学院 芸大 美大 美術高校受験 姫路 高砂 加古川



夏期講習 実技対策 対応大学 芸大 美大受験 御茶の水美術学院 Ochabi



桜美林大学 芸術文化学群 入試 学生情報 大学ポートレート



夏期講習 実技対策 対応大学 芸大 美大受験 御茶の水美術学院 Ochabi



デッサンの実技試験について質問です 自分は今高3で富山大学の芸術 Yahoo 知恵袋



いづろ画塾の日々 10 7 8 美大受験実技模試第2弾



堀アート デザイン研究所



令和2年度学生募集要項 特別入試



富山 二次で六割取るならセンター試験は何割取れば良いの 富山編 予備校なら武田塾 熊谷校



尾道市立大学の芸術文化学部では何が学べる 受験情報を紹介



富山大学芸術文化学部案内



富山大学 芸術文化学部学科ごとの入試 科目 日程 マナビジョン Benesseの大学 短期大学 専門学校の受験 進学情報



合格者の作品14 Sone美術学院 芸大 美大 美術高校受験 姫路 高砂 加古川



Zobi Web 北海道造形美術学院



国公立大学コース 京都四条アート芸術学院 美術学部 芸術学部や デザイン 建築 環境系 教育系等の実技対策



キャンパスライフブログ ニュース 富山大学芸術文化学部は 平成30年度 18年度 から変わります



富山大学 芸術文化学部 大学院 芸術文化学研究科 19年度版



美術大学受験科



学部 大学院 富山大学 芸術文化学部



芸文について 富山大学 芸術文化学部



キャンパスライフブログ 受験生へのメッセージ 既存の価値観を超え独自の世界を表現する 松村 浩之



新潟美術学園



Zobi Web 北海道造形美術学院



美術大学合格者の声 美大受験予備校グランガルル 岡山 香川 愛媛 広島 鳥取 島根 高知 徳島 兵庫 名門画塾グランガルル



いづろ画塾の日々 受験



高3受験生です デッサンの評価をお願いします 5時間で描きました Yahoo 知恵袋



学費で美大進学を諦めない 国公立大学で美術を学ぼう はたらくビビビット By Vivivit Inc



合格実績 ボックスフォーデザイナーズ



大学受験体験記 2 富山大学芸術学部芸術文化学科 合格者インタビュー 家族 学校のサポ ト 後輩へのアドバイス コラム 塾選び富山



静岡文化芸術大学 デザイン学部の特徴とは 受験概要を紹介



地域再生塾 8 4 事業報告 高度差4000



富山大学 芸術文化学部



合格実績 ボックスフォーデザイナーズ



2



夏期講習 実技対策 対応大学 芸大 美大受験 御茶の水美術学院 Ochabi



総合受験部 デザイン科 コース説明 ふなばし美術学院



芸高 芸大受験生 北野田絵画教室



富山大学合格者作品



地域連携教育ブログ



合格体験記 芸大 美大受験 六角舎アートスクール 京都市 中京区 美術研究所 美術予備校 画塾 美術教室



芸大 美大受験 アトリエオクハシ



富山大学芸術文化学部 Photos Facebook



合格体験記 芸大 美大受験 六角舎アートスクール 京都市 中京区 美術研究所 美術予備校 画塾 美術教室



富山大学のao入試情報やao入試対策についてわかりやすく解説 Aoi



今年受験をするものです 今更なのですが富山大学の芸術文化学部に進学した Yahoo 知恵袋



富山大学 芸術文化学部学科ごとの入試 科目 日程 マナビジョン Benesseの大学 短期大学 専門学校の受験 進学情報



今日は筑波大学芸術専門学群の推薦入試実技対策をやってました



大学入試 コロナで116校変更 実技中止や遠隔面接 日本経済新聞



大学受験体験記 1 富山大学 芸術学部芸術文化学科建築デザインコース 合格者インタビュー 志望動機や受験対策 コラム 塾選び富山



芸術文化キュレーションコース 富山大学 芸術文化学部



Kさん 富山大学芸術文化学部芸術文化学科合格おめでとう 中風美術研究所 岐阜の美大 芸大受験予備校



美術大学受験科



夏期講習 実技対策 対応大学 芸大 美大受験 御茶の水美術学院 Ochabi



受験科 芸大 美大受験 アトリエ京都



東大がアートに目覚めた 芸術実技導入 目指すはジョブズ氏 毎日新聞



富山大学芸術文化学部志望の高三です 自分は進学先を決めたのが遅かっ Yahoo 知恵袋



美術大学受験科



Q Tbn And9gcqhbntkn2v7kqb33rqtwk4wrxrofon437p0scgnttfn 1sshzuh Usqp Cau



国公立クラス 芸大 美大受験 アトリエ京都



大学情報 富山大学の特徴は 偏差値 就職先 試験の特徴など 予備校なら武田塾 富山校



筑波大学の芸術専門学群の受験概要



合格体験記 芸大 美大受験 六角舎アートスクール 京都市 中京区 美術研究所 美術予備校 画塾 美術教室



合格者の作品15 Sone美術学院 芸大 美大 美術高校受験 姫路 高砂 加古川



富山大学 令和3年度 学生募集要項 一般選抜



地域連携教育ブログ



芸術文化学部 富山大学



トピックスブログ



Arts And Sciencesは 美術大学の英語名称をチェックしてみる その2



再現作品 金沢市の美大受験予備校 金美アトリエ



美術系大学の受験評判まとめ 東京学芸大学教育学部



富山大学 芸術文化学部



大学情報 富山大学の特徴は 偏差値 就職先 試験の特徴など 予備校なら武田塾 富山校



富山大学に合格する方法 入試科目別22年対策 オンライン家庭教師メガスタ 高校生



1



講習案内



合格実績 ボックスフォーデザイナーズ



デッサンの実技試験について質問です 自分は今高3で富山大学の芸術 Yahoo 知恵袋



中風美術研究所 岐阜の美大 芸大受験予備校



美術系大学の受験評判まとめ 東京学芸大学教育学部



高3です 富山大学文化芸術学部の推薦 デッサン を受けようと思うのですが 今の Yahoo 知恵袋



芸大 美大受験 アトリエオクハシ



富山大学 芸術文化学部



Hさんが富山大学芸術文化学部に合格しました 中風美術研究所 岐阜の美大 芸大受験予備校



富山大学 令和3年度 入学者選抜要項



富山大学 令和3年度 学生募集要項 一般選抜



富山大学に合格する方法 入試科目別22年対策 オンライン家庭教師メガスタ 高校生



油絵東京芸術大学実技模試 油彩 実技模試 油絵専攻 芸大模試 河合塾美術研究所 新宿校 授業風景



芸術文化学部 富山大学



名古屋芸術大学 資料請求 願書請求 学校案内 スタディサプリ 進路



平成31年度 学生募集要項 特別入試



キャンパスライフブログ 受験生へのメッセージ 既存の価値観を超え独自の世界を表現する 松村 浩之



Zobi News Vol 28 北海道造形美術学院 美大受験 芸大受験の予備校



富山大学 芸術文化学部学科ごとの入試 科目 日程 マナビジョン Benesseの大学 短期大学 専門学校の受験 進学情報



合格者のコメント集



夏期講習 実技対策 対応大学 芸大 美大受験 御茶の水美術学院 Ochabi



合格体験記 芸大 美大受験 六角舎アートスクール 京都市 中京区 美術研究所 美術予備校 画塾 美術教室

コメント
コメントを投稿